บริษัท เรดดี้แพลนเน็ต จำกัด (มหาชน)
เราคือบริษัทแพลตฟอร์มการขายและการตลาดแบบรวมเป็นหนึ่งเดียว ที่ครอบคลุมทั้งการสร้างและบริหารจัดการเว็บไซต์ โฆษณาออนไลน์ และบริหารความสัมพันธ์ลูกค้า เราสนับสนุนธุรกิจไทยให้เติบโตด้วยแพลตฟอร์มการขายและการตลาด ระดับโลกภายใต้ค่าใช้จ่ายที่คุ้มค่า
ในโลกยุคดิจิทัล ผู้บริโภคหันมารับรู้ข้อมูลข่าวสารและทำธุรกรรมผ่านโลกออนไลน์ ธุรกิจที่ประสบความสำเร็จต่างต้องปรับตัวเข้าหา ผู้บริโภคด้วยวิถีใหม่ ผ่านการใช้เทคโนโลยีดิจิทัลเป็นเครื่องมือ เรดดี้แพลนเน็ต คือ หนึ่งในผู้อยู่เบื้องหลังความสำเร็จของธุรกิจยุคใหม่ โดยเป็นผู้ให้บริการแพลตฟอร์มการขายและการตลาดดิจิทัลที่พร้อมจะสนับสนุนผู้ประกอบการไทย
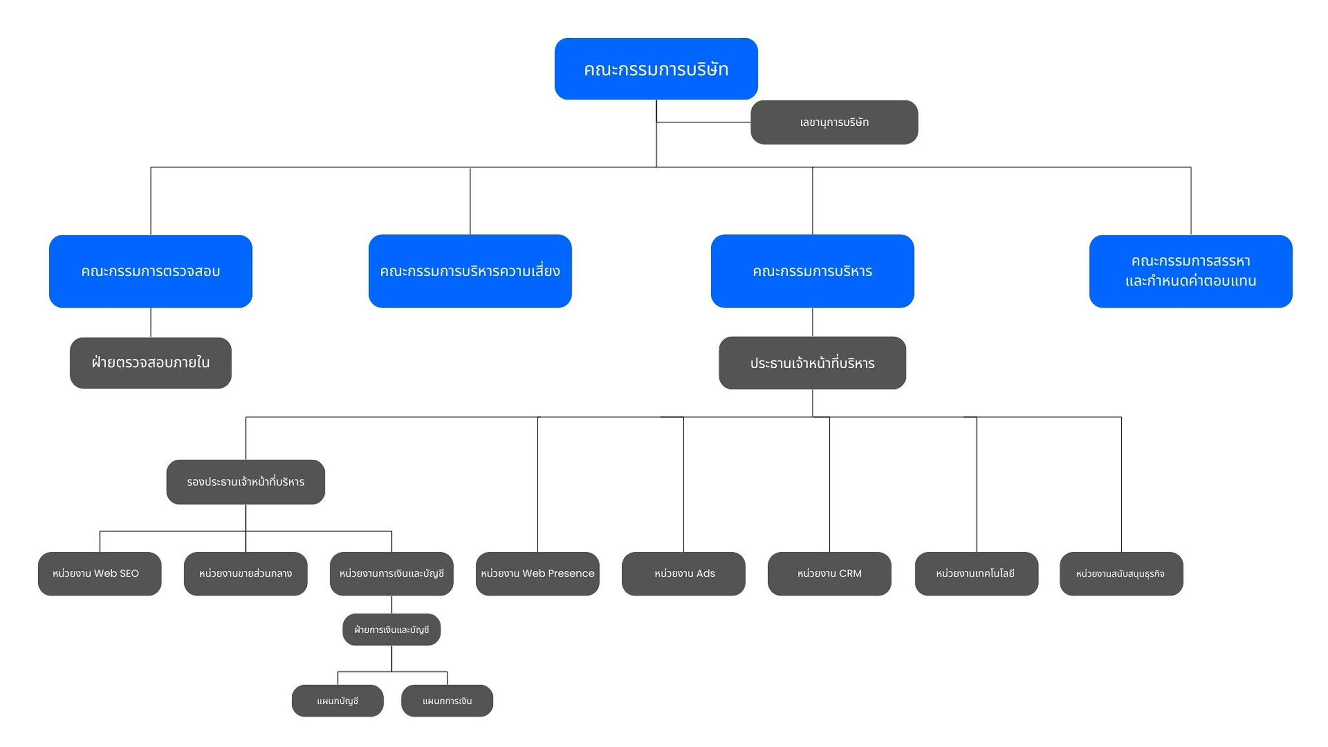
โครงสร้างองค์กร
โครงสร้างการกํากับดูแลกิจการของบริษัทฯ ตามที่ได้รับอนุมัติจากที่ประชุมคณะกรรมการบริษัท ครั้งที่ 3/2568 เมื่อวันที่ 6 สิงหาคม 2568 ประกอบไปด้วย คณะกรรมการบริษัท และคณะกรรมการชุดย่อยจํานวน 4 คณะ ได้แก่ (1) คณะกรรมการตรวจสอบ (2) คณะกรรมการบริหารความเสี่ยง (3) คณะกรรมการบริหาร และ (4) คณะกรรมการสรรหาและกําหนดค่าตอบแทน โดยมีประธานเจ้าหน้าที่บริหาร เป็นผู้บริหารสูงสุดของบริษัท ฯ ดังนี้
คณะกรรมการบริษัท
รายละเอียดเกี่ยวกับกรรมการ ผู้บริหาร ผู้มีอำนาจควบคุม ผู้ที่ได้รับมอบหมายให้รับผิดชอบสูงสุดในสายงานบัญชีและการเงิน ผู้ที่ได้รับมอบหมายให้รับผิดชอบโดยตรงในการควบคุมดูแลการทำบัญชี และเลขานุการบริษัท
